

Monday - Friday: 9am - 6pm.
Saturday: 10am - 2pm.
Sunday & Public Holiday: Closed.
Buy online 24/7 or walk-in to our store, our friendly team is always ready to serve you :)
Note: Self assembly required - open the package & assemble the kit as the picture shown.
Kit parameters:
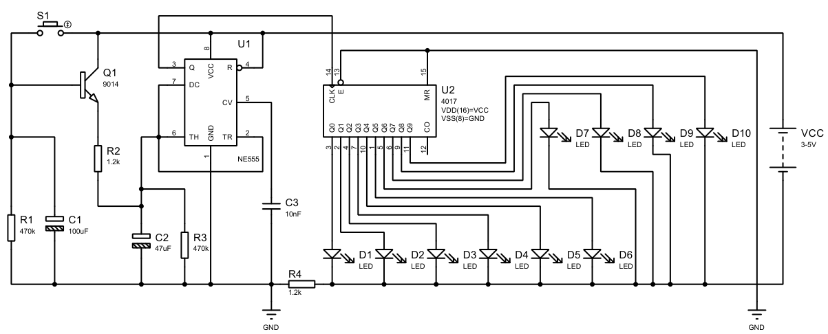
Power supply voltage: 3-5V
Dimensions: 58 * 58mm
Function play:
The lucky carousel is a tool that first predicts where the rotating disc will stop when it stops. It can also be used as a number estimation game, electronic dice, lottery machine, etc. The electronic lucky turntable is to achieve the same function electronically. This kit configures 10 LEDs into a circle. When the button is pressed, each LED sequentially turns on, the flow speed becomes slower and slower, and then stops at a The LED no longer moves. If the LED that is illuminated later is the same as the player predicted, it means "winning".
Circuit principle:
The circuit is mainly composed of a pulse generator and a decimal counter circuit. The pulse generator is a multivibrator composed of NE555 and peripheral components. When the button S1 is pressed , Q1 is turned on, and 3 pins of NE555 output pulses. The 10 outputs of CD4017 take turns outputting high levels to drive 10 LEDs to emit light in turn. After releasing the button, Q1 will not be turned off immediately due to the presence of capacitor C1. As the voltage across C1 decreases, the turn-on procedure of Q1 gradually weakens, the frequency of the output pulse of pin 3 becomes slower, and the LED moving frequency also follows Slow down. Finally when C1 discharge ends. When Q1 is turned off, pin 3 of NE555 no longer outputs pulses, and the LED stops moving. This completes the "lottery" process. R2 determines the LED moving speed, and C1 determines the time to wait for the "draw".tion video: http://v.qq.com/x/page/x0805rif87a.html